网站首页
欧宝电竞苹果下载app
科协简介
科协章程
组织机构
领导班子
市科技馆
市白蚁防治学会
基层科协
政策指南
要闻
科协要闻
工作动态
基层动态
工作简报
计生宣传
通知公告
科学普及
科普活动
科普知识
人物
科普条例宣讲
新媒体精选
科普主题
ob欧宝体育app导航下载
学习贯彻习近平新时代中国特色社会主义思想主题教育
入户联心
党史学习教育
学习园地
主题党日
学习宣传贯彻省第十三次党代会精神
纪律教育学习
学习宣传贯彻党的二十大精神
不忘初心 牢记使命
党纪学习教育
科技工作者之家
科技工作者信息填报
科技工作者注册系统
网站首页
要闻
科协要闻
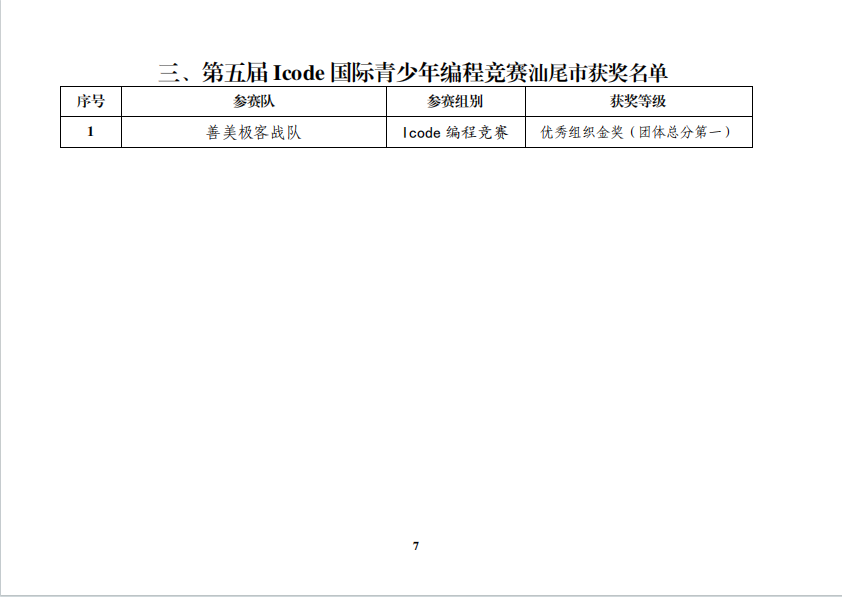
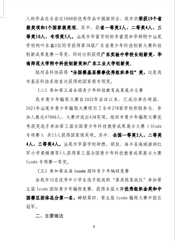
汕尾市参加全省及全国青少年科技创新大赛情况
发布时间:2023-12-12 作者:swkjxh 来源:汕尾市科协 点击量: 4069
上一篇文章:
城区科协开展青少年社会主义核心价值观教育实践活动暨农业科普研..
下一篇文章:
我市举办2023年青少年科技教育辅导员培训班
【TOP】
【打印本页】
【关闭窗口】
Copyright 2019 (C) All Rights Reserved 欧宝电竞手版权所有
粤ICP备10029031号
粤公网安备 44150202000117号
联系电话:0660-3360564 传真:0660-3281208 地址:汕尾大道南马思聪艺术中心后楼3楼 E-mail:swsta@163.com